【Linux系统编程】(三十)深入进程地址空间与动态链接:动态库加载的底层逻辑揭秘
本文深入解析Linux动态库(.so)的加载与调用机制。首先介绍了进程虚拟地址空间的基础概念,说明动态库通过mmap映射到共享库区实现多进程共享。其次详细讲解了动态链接的核心技术:位置无关代码(PIC)确保库可加载到任意地址,全局偏移表(GOT)和过程链接表(PLT)实现延迟绑定函数地址。文章还提供了动态库查找路径配置方案,对比了动静态链接的优缺点及适用场景,并通过实战演示验证了相关原理。最后总结
目录
1.4 进程地址空间的初始化:从 ELF 文件到 vm_area_struct
二、动态库加载核心:进程如何 “找到” 并 “共享” 动态库?
2.2 进程间如何共享动态库?—— 虚拟内存的 “Copy-On-Write”
四、动态库的查找与加载配置:解决 “libxxx.so not found”
方案 1:设置 LD_LIBRARY_PATH 环境变量(临时)
前言
在 Linux 系统中,动态库(.so)之所以能实现 “一份代码、多进程共享”,核心依赖两大底层机制:进程虚拟地址空间和动态链接技术。你是否好奇:动态库为何能被多个进程同时使用而不冲突?程序运行时如何找到动态库的函数地址?虚拟地址空间又是如何为动态库 “腾地方” 的?
今天我们就从进程地址空间的本质入手,层层拆解动态链接的核心原理,结合实战操作,带你彻底搞懂动态库从 “被找到” 到 “被共享” 再到 “被调用” 的完整流程。下面就让我么正式开始吧!
一、先搞懂:进程虚拟地址空间 —— 程序的 “内存舞台”
在聊动态库加载之前,必须先明确一个核心概念:进程虚拟地址空间。现代操作系统中,每个进程都拥有独立的虚拟地址空间(通常是 64 位系统下的 0x0000000000000000 到 0xFFFFFFFFFFFFFFFF),进程访问的所有 “内存地址” 都是虚拟地址,而非物理内存的真实地址。
1.1 虚拟地址 vs 物理地址:为何需要 “中间层”?
直接访问物理内存存在三大问题:
- 地址冲突:多个进程可能同时访问物理内存的同一地址,导致数据混乱。
- 内存利用率低:程序需要连续的物理内存块,大块内存分配困难。
- 安全风险:进程可直接访问其他进程的物理内存,存在数据泄露风险。
虚拟地址空间通过 “页表映射” 解决了这些问题:
- 进程操作的是虚拟地址,由 CPU 的 MMU(内存管理单元)通过页表将虚拟地址转换为物理地址。
- 每个进程有独立的页表,相同虚拟地址可映射到不同物理地址,实现进程隔离。
- 支持内存分页和交换,提高内存利用率。
我们可以用一个生动的比喻理解:虚拟地址空间是进程的 “专属舞台”,物理内存是后台的 “道具仓库”,页表是 “舞台与仓库的映射清单”。进程在 “舞台” 上表演(执行代码),需要的 “道具”(数据)通过清单从仓库调取,不同进程的 “舞台” 互不干扰。
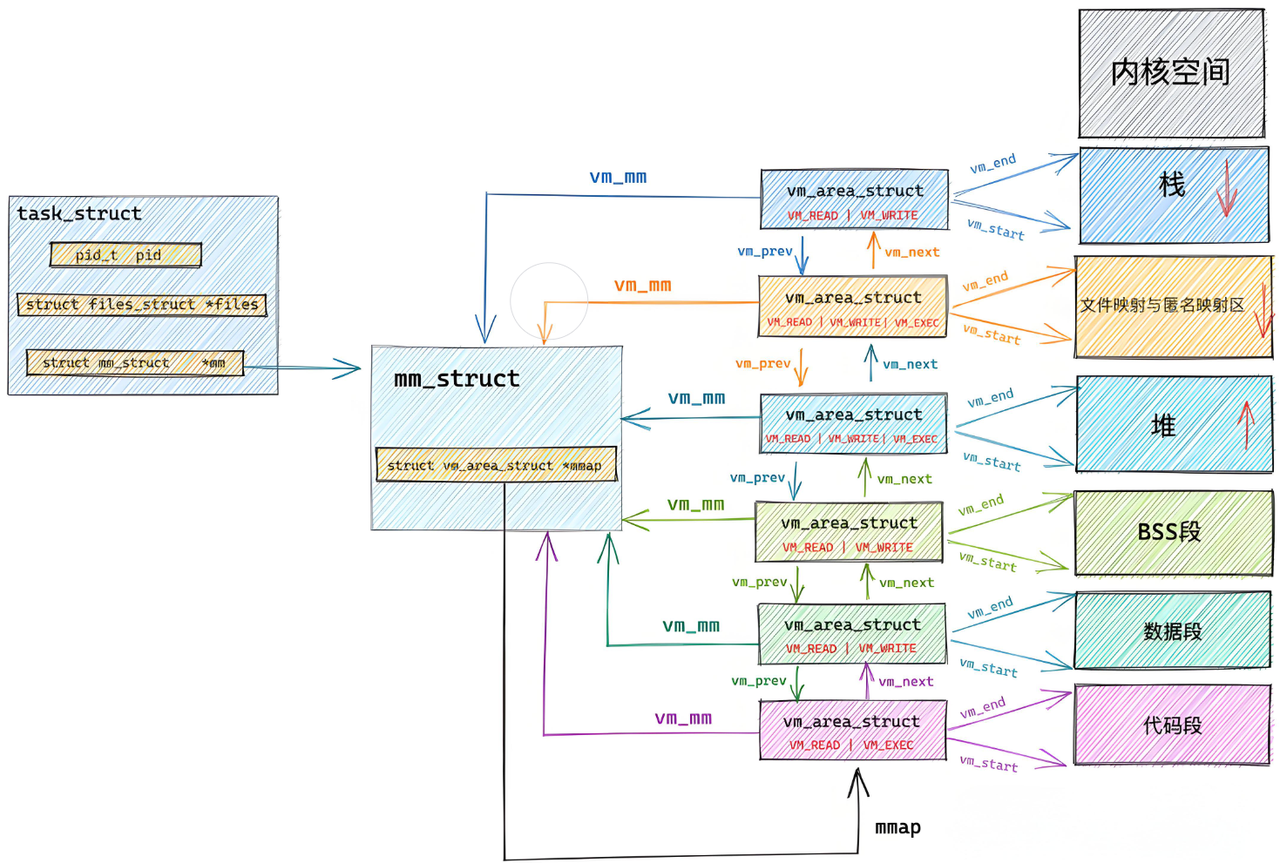
1.2 虚拟地址空间的布局:动态库的 “专属区域”
64 位 Linux 系统中,进程虚拟地址空间的布局大致如下(从低地址到高地址):
其中,共享库区(mmap 区域) 是动态库的 “专属地盘”。操作系统会将动态库加载到这个区域,多个进程可通过页表映射到同一份物理内存的动态库代码,实现 “共享”。
1.3 关键问题:ELF 文件未加载时,有地址吗?
答案是:有!
现代编译器采用 “平坦模式” 编译程序,ELF 文件(可执行程序、动态库、目标文件)在编译链接阶段就已经完成了 “虚拟地址编址”。也就是说,ELF 文件中的代码和数据,在未加载到内存时就已经分配了虚拟地址。
我们用readelf -h查看动态库的 ELF 头,验证这一点:
# 查看C标准库的ELF头
readelf -h /lib/x86_64-linux-gnu/libc-2.31.so | grep -E "Entry point|Type"
输出:
Type: DYN (Shared object file) # 类型:动态库
Entry point address: 0x27000 # 入口点虚拟地址
Entry point address: 0x27000:这是动态库的入口函数(_init)的虚拟地址,在编译时就已确定。- 动态库中的所有函数、变量,都有固定的虚拟地址偏移量(相对于库的起始虚拟地址)。
这意味着:动态库加载时,操作系统只需将库的虚拟地址范围 “映射” 到物理内存,无需修改库的代码(因为代码采用 “位置无关编址” PIC),即可让进程通过虚拟地址访问库函数。
1.4 进程地址空间的初始化:从 ELF 文件到 vm_area_struct
进程创建时,内核会为其分配mm_struct(内存描述符)和多个vm_area_struct(虚拟内存区域描述符),这些结构的初始化数据全部来自 ELF 文件的程序头表(Program Header Table)。
vm_area_struct会描述虚拟地址空间中的一个连续区域(如代码区、数据区、共享库区),记录区域的起始地址、长度、权限(可读 / 可写 / 可执行)等。- 动态库加载时,内核会新建一个
vm_area_struct,描述动态库在共享库区的虚拟地址范围,并通过页表将其映射到物理内存中的动态库代码和数据。
我们可以用cat /proc/self/maps查看当前进程的虚拟内存区域分布:
# 查看当前shell进程的虚拟内存布局
cat /proc/$$/maps | grep -E "libc|mmap"
输出(关键部分):
7f8b4d800000-7f8b4d9c0000 r--p 00000000 08:01 131346 /lib/x86_64-linux-gnu/libc-2.31.so
7f8b4d9c0000-7f8b4db70000 r-xp 001c0000 08:01 131346 /lib/x86_64-linux-gnu/libc-2.31.so # 代码段(r-xp:读+执行)
7f8b4db70000-7f8b4dbc0000 r--p 00370000 08:01 131346 /lib/x86_64-linux-gnu/libc-2.31.so
7f8b4dbc0000-7f8b4dbc4000 rw-p 003c0000 08:01 131346 /lib/x86_64-linux-gnu/libc-2.31.so # 数据段(rw-p:读+写)
可以看到,libc.so被加载到7f8b4d800000起始的虚拟地址区域,且代码段和数据段有明确的权限设置。
二、动态库加载核心:进程如何 “找到” 并 “共享” 动态库?
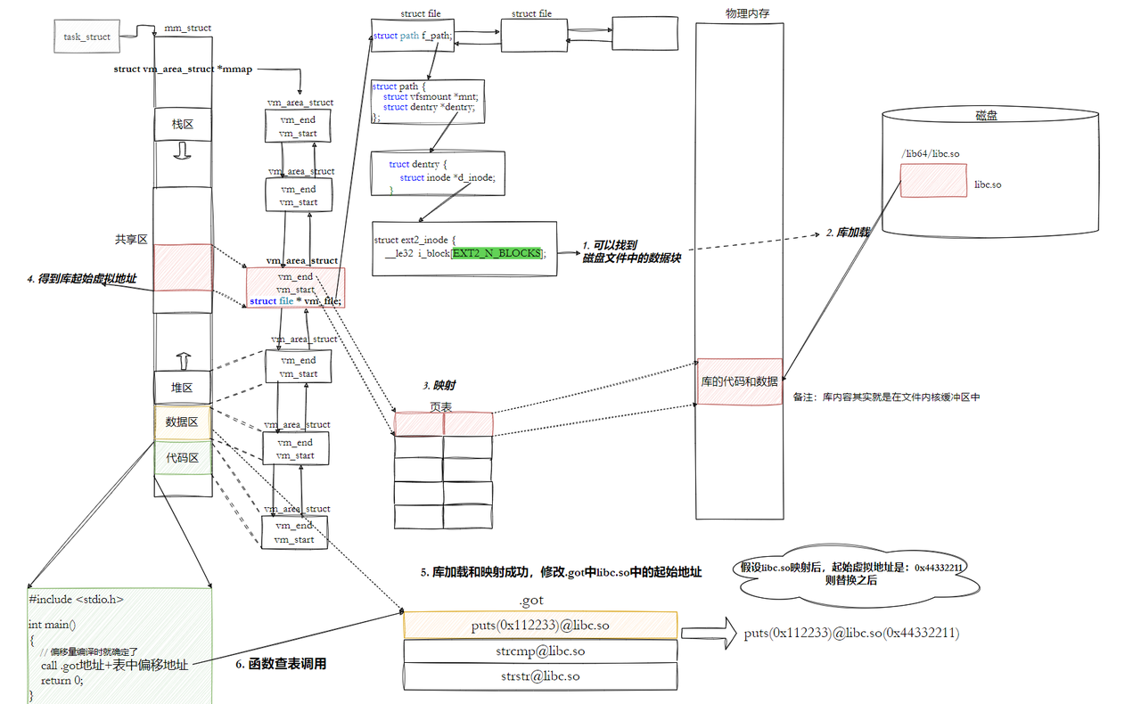
动态库的加载过程本质是 “文件映射 + 地址解析”,核心解决两个问题:进程如何找到动态库、多个进程如何共享动态库。
2.1 进程如何看到动态库?—— 文件映射机制
动态库本质是磁盘上的一个 ELF 文件,进程要访问动态库,首先需要将其 “映射” 到自己的虚拟地址空间。这个过程类似 “打开文件”,但不是读取文件内容到内存缓冲区,而是通过mmap系统调用将文件的磁盘地址直接映射到进程的虚拟地址空间。
动态库映射的完整流程:
- 动态链接器启动:程序运行时,内核先启动动态链接器(
ld-linux.so),由动态链接器负责加载程序依赖的动态库。- 查找动态库文件:动态链接器根据
LD_LIBRARY_PATH环境变量、/etc/ld.so.conf配置文件、/etc/ld.so.cache缓存,找到动态库的磁盘路径(如/lib/x86_64-linux-gnu/libc.so.6)。- 打开动态库文件:动态链接器调用
open系统调用打开动态库文件,获取文件描述符。- 映射到虚拟地址空间:调用
mmap系统调用,将动态库的代码段、数据段等映射到进程的共享库区(虚拟地址空间)。- 建立页表映射:内核为映射区域创建
vm_area_struct,并更新页表,将动态库的虚拟地址映射到物理内存(或磁盘文件,采用 “按需加载” 策略)。
这个过程可以用一张图直观理解:
实战验证:用 mmap 手动映射动态库
我们可以用mmap系统调用手动映射动态库,模拟动态链接器的核心操作:
#include <stdio.h>
#include <stdlib.h>
#include <fcntl.h>
#include <sys/mman.h>
#include <unistd.h>
#include <sys/stat.h>
int main() {
const char *lib_path = "/lib/x86_64-linux-gnu/libc-2.31.so";
// 1. 打开动态库文件
int fd = open(lib_path, O_RDONLY);
if (fd < 0) {
perror("open");
return 1;
}
// 2. 获取文件大小
struct stat st;
if (fstat(fd, &st) < 0) {
perror("fstat");
close(fd);
return 1;
}
off_t lib_size = st.st_size;
printf("libc.so size: %ld bytes\n", lib_size);
// 3. 映射动态库到虚拟地址空间(共享库区)
void *lib_addr = mmap(NULL, lib_size, PROT_READ, MAP_PRIVATE, fd, 0);
if (lib_addr == MAP_FAILED) {
perror("mmap");
close(fd);
return 1;
}
printf("libc.so mapped to virtual address: %p\n", lib_addr);
// 4. 解除映射,关闭文件
munmap(lib_addr, lib_size);
close(fd);
return 0;
}
编译运行:
gcc mmap_lib.c -o mmap_lib
./mmap_lib
输出:
libc.so size: 2029592 bytes
libc.so mapped to virtual address: 0x7f9a0b400000
可以看到,动态库被成功映射到0x7f9a0b400000(共享库区)的虚拟地址,这与我们之前通过/proc/$$/maps看到的地址范围一致。
2.2 进程间如何共享动态库?—— 虚拟内存的 “Copy-On-Write”
多个进程使用同一个动态库时,物理内存中只需要保留一份动态库的代码(只读),这是通过虚拟内存的Copy-On-Write(写时复制) 机制实现的:
- 代码段共享:动态库的代码段(.text)是只读的,多个进程的页表会将虚拟地址映射到同一份物理内存的代码段。进程执行动态库函数时,直接读取这份共享的代码,无需复制。
- 数据段私有:动态库的数据段(.data)是可写的,每个进程会有一份私有副本。当进程修改动态库的数据时,内核会为该进程复制一份数据段到新的物理内存,并更新页表映射,不影响其他进程。
这个机制的核心优势是:节省内存。例如,100 个进程都使用libc.so,物理内存中只需保留一份libc.so的代码(约 2MB),而不是 100 份(约 200MB)。
实战验证:多个进程共享动态库代码段
我们编写两个简单程序,都依赖libc.so,然后查看它们的虚拟内存映射:
程序 1:test1.c
#include <stdio.h>
int main() {
printf("test1: libc.so printf address: %p\n", printf);
getchar(); // 暂停,方便查看
return 0;
}
程序 2:test2.c
#include <stdio.h>
int main() {
printf("test2: libc.so printf address: %p\n", printf);
getchar(); // 暂停,方便查看
return 0;
}
编译运行:
gcc test1.c -o test1
gcc test2.c -o test2
# 打开两个终端,分别运行test1和test2
# 终端1
./test1
# 输出:test1: libc.so printf address: 0x7f8b4d9e75a0
# 终端2
./test2
# 输出:test2: libc.so printf address: 0x7f8b4d9e75a0
可以看到,两个进程中printf函数的虚拟地址完全相同(0x7f8b4d9e75a0)。这意味着它们的页表都映射到同一份物理内存的printf函数代码,实现了代码共享。
我们通过下面这张图片来总结一下:

2.3 动态库加载的 “灵魂”:位置无关代码(PIC)
动态库能被加载到任意虚拟地址并正常运行,核心是因为编译时使用了-fPIC参数生成了位置无关代码(Position Independent Code)。
什么是位置无关代码?
位置无关代码是指:代码的执行不依赖于其在内存中的绝对地址,而是通过 “相对地址” 或 “间接寻址” 访问函数和变量。
例如,动态库中的函数调用,不会直接使用绝对地址(如0x7f8b4d9e75a0),而是使用 “相对于当前指令的偏移量” 或 “通过全局偏移表(GOT)间接访问”。
为什么需要 PIC?
如果动态库的代码是 “位置相关” 的(依赖固定的绝对地址),那么:
- 动态库只能加载到固定的虚拟地址,否则函数调用会跳转到错误地址。
- 多个动态库可能会因为地址冲突而无法同时加载。
PIC 解决了这个问题,让动态库可以 “按需加载” 到任意虚拟地址,极大提高了灵活性。
实战验证:动态库的 PIC 特性
我们分别编译带-fPIC和不带-fPIC的动态库,观察差异:
(1)不带-fPIC编译动态库:
# 编写简单动态库
echo "int add(int a, int b) { return a + b; }" > libadd.c
# 不带-fPIC编译(警告)
gcc -shared libadd.c -o libadd_no_pic.so
输出警告:
/usr/bin/ld: /tmp/cc8Z7X7a.o: warning: relocation against `__stack_chk_fail' in read-only section `.text'
/usr/bin/ld: warning: creating DT_TEXTREL in a PIE
警告表明:不带-fPIC的动态库会生成 “文本重定位(DT_TEXTREL)”,即代码段需要修改,无法实现真正的位置无关。
(2)带-fPIC编译动态库:
# 带-fPIC编译(无警告)
gcc -fPIC -shared libadd.c -o libadd_pic.so
无警告,生成的动态库是纯 PIC 的,可加载到任意虚拟地址。
(3)查看动态库的重定位类型:
# 查看不带-fPIC的动态库(有DT_TEXTREL)
readelf -d libadd_no_pic.so | grep TEXTREL
# 输出: 0x0000000000000016 (TEXTREL) 0x0
# 查看带-fPIC的动态库(无DT_TEXTREL)
readelf -d libadd_pic.so | grep TEXTREL
# 无输出,说明无文本重定位
这验证了:只有带-fPIC编译的动态库,才是真正的位置无关代码,支持任意地址加载。
三、动态链接核心:函数调用的 “地址解析” 过程
动态库加载到虚拟地址空间后,程序如何调用库中的函数?这就是动态链接的核心:符号解析 + 地址重定位。
与静态链接(编译时重定位)不同,动态链接的重定位发生在程序运行时,主要依赖两个关键结构:全局偏移表(GOT) 和过程链接表(PLT)。
3.1 核心痛点:代码段只读,如何修改函数地址?
程序的代码段(.text)是只读的,动态链接时不能直接修改代码中的函数调用地址。为了解决这个问题,动态链接采用了 “间接寻址” 方案:
- 在可写的数据段(.data)中创建全局偏移表(GOT),存储动态库函数的实际地址。
- 代码中的函数调用,不直接跳转到库函数地址,而是跳转到过程链接表(PLT) 的桩代码。
- 桩代码读取 GOT 中的函数地址,跳转执行库函数。
由于 GOT 位于可写的数据段,动态链接器可以在运行时修改 GOT 中的地址,无需修改只读的代码段。
3.2 全局偏移表(GOT):函数地址的 “查找表”
GOT(Global Offset Table)是一个数组,每个元素存储一个动态库函数或全局变量的实际虚拟地址。GOT 位于可写的数据段(.got 或.got.plt),动态链接器会在动态库加载后,填充 GOT 中的地址。
我们用readelf -S查看可执行程序的 GOT 段:
# 编译一个依赖动态库的程序
gcc test1.c -o test1
# 查看GOT段
readelf -S test1 | grep -E "got|GOT"
输出:
[24] .got PROGBITS 0000000000600fc0 00000fc0
[25] .got.plt PROGBITS 0000000000601000 00001000
.got:存储全局变量的地址。.got.plt:存储动态库函数的地址,与 PLT 配合使用。

3.3 过程链接表(PLT):函数调用的 “跳板”
PLT(Procedure Linkage Table)是一组桩代码(stub),每个桩代码对应一个动态库函数。程序调用动态库函数时,先跳转到对应的 PLT 桩代码,再由桩代码通过 GOT 查找实际地址并跳转。
PLT 的工作流程(以调用printf为例):
- 程序代码中的
call printf指令,实际跳转到printf@plt(PLT 桩代码)。 printf@plt首先检查.got.plt中对应的条目:- 如果是第一次调用(GOT 条目未填充),桩代码会调用动态链接器的
_dl_runtime_resolve函数,解析printf的实际地址,并填充到 GOT 中。 - 如果不是第一次调用(GOT 条目已填充),直接跳转到 GOT 中存储的
printf实际地址。
- 如果是第一次调用(GOT 条目未填充),桩代码会调用动态链接器的
- 执行
printf函数,完成后返回程序代码。
这个过程被称为 “延迟绑定(Lazy Binding)”—— 函数地址的解析推迟到第一次调用时,避免程序启动时解析所有函数,提高启动速度。
实战验证:PLT 与 GOT 的协作
我们用objdump -d反汇编可执行程序,查看printf@plt的桩代码:
objdump -d test1 | grep -A 10 "printf@plt"
输出:
0000000000400520 <printf@plt>:
400520: f3 0f 1e fa endbr64
400524: f2 ff 25 d6 0a 20 00 bnd jmpq *0x200ad6(%rip) # 601000 <printf@GLIBC_2.2.5>
40052b: 0f 1f 44 00 00 nopl 0x0(%rax,%rax,1)
0x200ad6(%rip):RIP 相对寻址,指向.got.plt中的printf条目(地址0x601000)。- 第一次调用时,
0x601000存储的是printf@plt的下一条指令地址,桩代码会跳转到动态链接器解析地址;解析完成后,0x601000会被更新为printf的实际地址。
我们再用gdb调试,观察 GOT 条目的变化:
gdb test1
(gdb) start # 启动程序
(gdb) p &printf@plt # 查看printf@plt的地址
$1 = (<text variable, no debug info> *) 0x400520
(gdb) x/xw 0x601000 # 查看GOT中printf对应的条目(未调用前)
0x601000: 0x00400526 # 指向printf@plt的下一条指令
(gdb) call printf("hello") # 第一次调用printf
hello
(gdb) x/xw 0x601000 # 再次查看GOT条目(已解析)
0x601000: 0x7f8b4d9e75a0 # 指向printf的实际地址
完美验证了延迟绑定的过程:第一次调用后,GOT 条目被更新为printf的实际地址,后续调用无需再解析。
3.4 动态链接的完整流程:从程序启动到函数调用
结合前面的知识点,我们梳理动态链接的完整流程:
阶段 1:程序启动(main 函数执行前)
- 内核加载可执行程序到虚拟地址空间,启动动态链接器(
ld-linux.so)。 - 动态链接器解析可执行程序的动态依赖(通过
.dynamic段),找到所有需要加载的动态库(如libc.so)。 - 动态链接器依次加载每个动态库:
- 查找动态库文件,打开并映射到进程的共享库区。
- 解析动态库的依赖(库可能依赖其他库),递归加载所有依赖库。
- 动态链接器初始化 GOT 表,填充部分核心函数地址(如
_dl_runtime_resolve)。 - 动态链接器调用
__libc_start_main,初始化 C 运行时环境,最终调用main函数。
阶段 2:函数调用(main 函数执行中)
- 程序调用动态库函数(如
printf),跳转到对应的 PLT 桩代码。 - PLT 桩代码检查 GOT 表:
- 未解析:调用
_dl_runtime_resolve,解析函数实际地址,填充到 GOT 表,跳转执行函数。 - 已解析:直接通过 GOT 表跳转执行函数。
- 未解析:调用
- 函数执行完成,返回程序代码。
阶段 3:程序退出(main 函数返回后)
main函数返回,__libc_start_main调用exit函数。- 动态链接器执行动态库的析构函数(
_fini)。- 内核释放进程的虚拟地址空间、页表等资源,进程终止。
四、动态库的查找与加载配置:解决 “libxxx.so not found”
动态链接器加载动态库时,需要按特定顺序查找库文件。如果找不到,会报 “error while loading shared libraries: libxxx.so: cannot open shared object file: No such file or directory” 错误。
4.1 动态库的查找顺序
动态链接器查找动态库的优先级的顺序:
- 可执行程序的
DT_RPATH段(编译时通过-rpath指定,已过时)。- 环境变量
LD_LIBRARY_PATH(临时生效,开发常用)。- 系统缓存文件
/etc/ld.so.cache(通过ldconfig生成)。- 系统默认路径:
/lib、/lib64、/usr/lib、/usr/lib64。
4.2 解决动态库查找问题的 4 种方案
方案 1:设置 LD_LIBRARY_PATH 环境变量(临时)
适用于开发测试,重启终端后失效:
# 临时添加当前目录到动态库查找路径
export LD_LIBRARY_PATH=./:$LD_LIBRARY_PATH
# 运行程序
./test1
方案 2:拷贝动态库到系统默认路径(永久)
适用于长期使用的库:
# 拷贝动态库到/usr/lib(需要root权限)
sudo cp libmystdio.so /usr/lib
# 更新系统缓存(可选)
sudo ldconfig
方案 3:添加软链接到系统路径(永久)
避免拷贝库文件,方便更新:
# 创建软链接到/usr/lib
sudo ln -s $(pwd)/libmystdio.so /usr/lib/libmystdio.so
# 更新缓存
sudo ldconfig
方案 4:配置 /etc/ld.so.conf(永久)
适用于自定义库路径,推荐生产环境使用:
# 创建自定义配置文件
sudo echo "$(pwd)" > /etc/ld.so.conf.d/mystdio.conf
# 更新系统缓存(必须执行,使配置生效)
sudo ldconfig
实战验证:动态库查找配置
我们以自定义动态库libmystdio.so为例,验证方案 4:
# 1. 制作自定义动态库(参考之前的my_stdio.c和my_string.c)
gcc -fPIC -shared my_stdio.c my_string.c -o libmystdio.so
# 2. 配置动态库路径
sudo echo "$(pwd)" > /etc/ld.so.conf.d/mystdio.conf
sudo ldconfig
# 3. 编译测试程序
gcc main.c -lmystdio -o main
# 4. 运行程序(无需设置LD_LIBRARY_PATH)
./main
程序正常运行,说明动态链接器成功通过配置文件找到了libmystdio.so。
4.3 查看程序的动态库依赖
用ldd命令可以查看可执行程序依赖的所有动态库,以及它们的查找结果:
ldd main
输出:
linux-vdso.so.1 => (0x00007fffacbbf000)
libmystdio.so => /home/user/test/libmystdio.so (0x00007f8917335000) # 找到自定义库
libc.so.6 => /lib64/libc.so.6 (0x00007f8916f67000)
/lib64/ld-linux-x86-64.so.2 (0x00007f8917905000)
如果某个库显示 “not found”,说明动态链接器找不到该库,可通过上面的 4 种方案解决。
最后我们用一张图来总结一下函数调用的过程:

五、动静态链接对比:如何选择合适的链接方式?
了解了动态链接的原理后,我们再对比静态链接,总结两种链接方式的优缺点和适用场景。
5.1 核心差异对比表
| 特性 | 静态链接(.a) | 动态链接(.so) |
|---|---|---|
| 链接时机 | 编译时 | 运行时 |
| 可执行文件体积 | 大(包含库代码) | 小(仅包含函数地址表) |
| 运行依赖 | 无(独立运行) | 依赖动态库文件 |
| 内存占用 | 高(多个进程多份副本) | 低(代码段共享) |
| 更新维护 | 需重新编译程序 | 直接替换动态库 |
| 启动速度 | 快(无运行时解析) | 慢(需解析函数地址) |
| 灵活性 | 低(库更新需重编) | 高(支持版本切换) |
| 编译参数 | -static |
-fPIC -shared |
5.2 适用场景选择
优先选择静态链接的场景:
- 嵌入式系统:存储空间有限,且不需要频繁更新库。
- 独立工具软件:需要跨平台部署,避免依赖系统库版本差异(如
curl、wget)。- 对启动速度要求高:如实时控制系统,需快速启动并运行。
- 无网络环境部署:无法下载依赖的动态库,静态链接可独立运行。
优先选择动态链接的场景:
- 服务器程序:多个进程共享库,节省内存(如 Web 服务器、数据库)。
- 大型软件系统:模块化开发,便于更新和维护(如操作系统、办公软件)。
- 需要版本兼容:多个程序依赖不同版本的库,动态库可并行存在。
- 对文件体积敏感:如移动端应用,需减小安装包体积。
5.3 实战:同一程序的动静态链接对比
我们用之前的main.c程序,分别进行静态链接和动态链接,对比结果:
1. 动态链接(默认)
gcc main.c libmystdio.so -o main_dynamic -L. -lmystdio
ls -l main_dynamic
# 输出:-rwxrwxr-x 1 user user 8600 11月 8 15:30 main_dynamic
2. 静态链接(需制作静态库)
# 制作静态库
ar -rc libmystdio.a my_stdio.o my_string.o
# 静态链接(-static)
gcc main.c libmystdio.a -o main_static -L. -lmystdio -static
ls -l main_static
# 输出:-rwxrwxr-x 1 user user 835880 11月 8 15:31 main_static
对比结果:
- 动态链接程序体积:8.6KB
- 静态链接程序体积:835KB(包含了自定义库和 C 标准库的代码)
运行验证:
# 动态链接程序(依赖libmystdio.so)
./main_dynamic
# 静态链接程序(无依赖,可删除库文件)
rm -f libmystdio.so
./main_static
静态链接程序依然能正常运行,而动态链接程序会报错(库文件被删除),完美体现了两种链接方式的核心差异。
总结
动态库的加载与动态链接,看似复杂,但只要抓住 “虚拟地址空间” 和 “延迟绑定” 两个核心,就能逐步拆解其底层逻辑。理解这些原理,不仅能帮助我们解决开发中常见的 “库找不到”“版本冲突” 等问题,还能让我们更深入地理解操作系统的内存管理和程序执行机制。
如果你在实际开发中遇到动态库相关的疑难问题,欢迎在评论区交流~ 也可以尝试用本文介绍的工具(
readelf、objdump、ldd、gdb)分析自己的程序,加深对动态链接原理的理解!
更多推荐




所有评论(0)